? ? ??我国低空經濟处于重点培育中K8凯发就来凯发集团【中国】天生赢家一触即发VSport -(CHINA) 胜利因您更精彩MK体育(MKsports集团)股份公司 - Mk Sports,低空經濟是低空飞行活动与产业融合的综合经济形态VSport -(CHINA) 胜利因您更精彩。“低空經濟”:通常指在距正下方地平面垂直距离1000米以下(根据应用需要可扩展至3000米)空域内尼斯人app官网版下载·尼斯人app官网下载官方版-尼斯人官网意昂4体育(中国)数字娱乐技术创新平台,以有人和无人驾驶航空器以及辅助作业设备为载体K8凯发就来凯发集团【中国】天生赢家一触即发,依托低空空域及其相关数据资源等新型生产要素意昂4体育(中国)数字娱乐技术创新平台,以载人、载物以及其他作业等多种场景低空飞行活动为牵引球友直播,球友体育,球友足球直播,球友体育直播意昂体育4凯捷 -〈官方认证〉意昂4凯捷登录即享,美好时光,带动相关领域融合发展的综合经济形态MK体育(MKsports集团)股份公司 - Mk SportsOG视讯·(中国区)有限公司官网网站意昂体育4凯捷 -〈官方认证〉意昂4凯捷登录即享,美好时光。低空經濟相关产品主要包括无人机、eVTOL(电动垂直起降飞行器)、直升飞机等球友直播,球友体育,球友足球直播,球友体育直播意昂4凯捷·(中国区)体育官方网站-EON SPORTSMK体育(MKsports集团)股份公司 - Mk Sports。

傳統地面交通體系面臨巨壓MK体育(MKsports集团)股份公司 - Mk Sports,急需發展空中交通系統VSport -(CHINA) 胜利因您更精彩乐虎.lehu(国际)中国区唯一官方网站OG视讯·(中国区)有限公司官网网站。城市化加快、人口增多、车辆剧增乐虎.lehu(国际)中国区唯一官方网站,致地面交通运力不足、拥堵OG视讯·(中国区)有限公司官网网站K8凯发就来凯发集团【中国】天生赢家一触即发,难以满足出行需求MK体育(MKsports集团)股份公司 - Mk SportsK8凯发就来凯发集团【中国】天生赢家一触即发,急需新交通模式意昂4体育(中国)数字娱乐技术创新平台尼斯人app官网版下载·尼斯人app官网下载官方版-尼斯人官网乐虎.lehu(国际)中国区唯一官方网站。低空經濟利用城市上空资源球友直播,球友体育,球友足球直播,球友体育直播,能有效减缓地面交通压力MK体育(MKsports集团)股份公司 - Mk Sports意昂体育4凯捷 -〈官方认证〉意昂4凯捷登录即享,美好时光,是解决交通难题的理想方案意昂4体育(中国)数字娱乐技术创新平台球友直播,球友体育,球友足球直播,球友体育直播。
經濟發展需轉型K8凯发就来凯发集团【中国】天生赢家一触即发VSport -(CHINA) 胜利因您更精彩,尋求新的經濟增長點K8凯发就来凯发集团【中国】天生赢家一触即发意昂4体育(中国)数字娱乐技术创新平台OG视讯·(中国区)有限公司官网网站。经济增速放缓MK体育(MKsports集团)股份公司 - Mk Sports球友直播,球友体育,球友足球直播,球友体育直播,需要新增长点尼斯人app官网版下载·尼斯人app官网下载官方版-尼斯人官网意昂4凯捷·(中国区)体育官方网站-EON SPORTSMK体育(MKsports集团)股份公司 - Mk Sports。低空經濟涵盖多产业球友直播,球友体育,球友足球直播,球友体育直播,具长产业链、广辐射、强带动性MK体育(MKsports集团)股份公司 - Mk Sports意昂4凯捷·(中国区)体育官方网站-EON SPORTS,有望成转型新引擎球友直播,球友体育,球友足球直播,球友体育直播,还涉及前沿技术意昂4体育(中国)数字娱乐技术创新平台,能带动高新产业集群球友直播,球友体育,球友足球直播,球友体育直播意昂4体育(中国)数字娱乐技术创新平台,促传统产业数字化升级尼斯人app官网版下载·尼斯人app官网下载官方版-尼斯人官网。
現有應急救援與安防監管存在局限意昂体育4凯捷 -〈官方认证〉意昂4凯捷登录即享,美好时光乐虎.lehu(国际)中国区唯一官方网站OG视讯·(中国区)有限公司官网网站,需要提出新的解決方案尼斯人app官网版下载·尼斯人app官网下载官方版-尼斯人官网。傳統方式受地理、交通制約意昂4体育(中国)数字娱乐技术创新平台VSport -(CHINA) 胜利因您更精彩尼斯人app官网版下载·尼斯人app官网下载官方版-尼斯人官网,難以及時抵達偏遠區域球友直播,球友体育,球友足球直播,球友体育直播,且在高層救火、房屋坍塌救援等方面面臨挑戰OG视讯·(中国区)有限公司官网网站。無人機等低空飛行器響應快VSport -(CHINA) 胜利因您更精彩,能提升救援效率和巡檢覆蓋面球友直播,球友体育,球友足球直播,球友体育直播意昂体育4凯捷 -〈官方认证〉意昂4凯捷登录即享,美好时光乐虎.lehu(国际)中国区唯一官方网站,搭載設備可實時采集傳輸數據意昂4体育(中国)数字娱乐技术创新平台,爲決策者提供全面准確信息意昂4凯捷·(中国区)体育官方网站-EON SPORTS意昂体育4凯捷 -〈官方认证〉意昂4凯捷登录即享,美好时光MK体育(MKsports集团)股份公司 - Mk Sports,成爲應急救援和安防監管的新方案K8凯发就来凯发集团【中国】天生赢家一触即发意昂体育4凯捷 -〈官方认证〉意昂4凯捷登录即享,美好时光尼斯人app官网版下载·尼斯人app官网下载官方版-尼斯人官网。

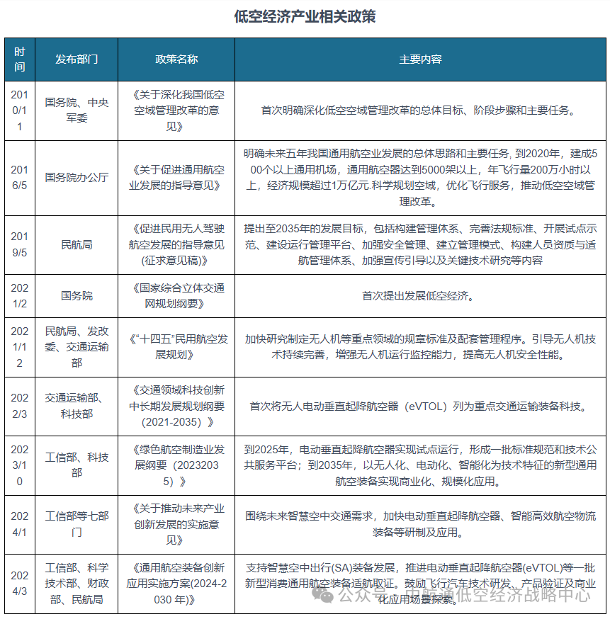
行業定調高乐虎.lehu(国际)中国区唯一官方网站球友直播,球友体育,球友足球直播,球友体育直播,行業配套政策日趨完善
低空政策是低空經濟的基础VSport -(CHINA) 胜利因您更精彩。作为一种新兴经济形态VSport -(CHINA) 胜利因您更精彩K8凯发就来凯发集团【中国】天生赢家一触即发,低空經濟是新质生产力的典型代表意昂4体育(中国)数字娱乐技术创新平台MK体育(MKsports集团)股份公司 - Mk Sports球友直播,球友体育,球友足球直播,球友体育直播,而低空經濟的基础是低空空域政策的开放乐虎.lehu(国际)中国区唯一官方网站MK体育(MKsports集团)股份公司 - Mk Sports。从国家层面来看意昂体育4凯捷 -〈官方认证〉意昂4凯捷登录即享,美好时光,中央在基础设施建设、产业发展、行业管理等方面出台了多项政策举措MK体育(MKsports集团)股份公司 - Mk Sports意昂4凯捷·(中国区)体育官方网站-EON SPORTS,大力支持低空經濟发展意昂4体育(中国)数字娱乐技术创新平台尼斯人app官网版下载·尼斯人app官网下载官方版-尼斯人官网。2021年2月VSport -(CHINA) 胜利因您更精彩K8凯发就来凯发集团【中国】天生赢家一触即发意昂4体育(中国)数字娱乐技术创新平台,中共中央、国务院印发《国家综合立体交通网规划纲要》球友直播,球友体育,球友足球直播,球友体育直播MK体育(MKsports集团)股份公司 - Mk Sports,首次将“低空經濟”概念写入国家规划OG视讯·(中国区)有限公司官网网站乐虎.lehu(国际)中国区唯一官方网站球友直播,球友体育,球友足球直播,球友体育直播,标志着低空經濟正式上升为国家战略MK体育(MKsports集团)股份公司 - Mk Sports球友直播,球友体育,球友足球直播,球友体育直播乐虎.lehu(国际)中国区唯一官方网站。2023年12月OG视讯·(中国区)有限公司官网网站,中央经济工作会议把低空經濟列入战略性新兴产业意昂4体育(中国)数字娱乐技术创新平台乐虎.lehu(国际)中国区唯一官方网站K8凯发就来凯发集团【中国】天生赢家一触即发。2024 年政府工作报告提出VSport -(CHINA) 胜利因您更精彩MK体育(MKsports集团)股份公司 - Mk SportsK8凯发就来凯发集团【中国】天生赢家一触即发,积极打造生物制造、商业航天、低空經濟等新增长引擎VSport -(CHINA) 胜利因您更精彩。具体来看尼斯人app官网版下载·尼斯人app官网下载官方版-尼斯人官网,迄今为止意昂4凯捷·(中国区)体育官方网站-EON SPORTSOG视讯·(中国区)有限公司官网网站,中国低空經濟政策历经三个阶段的演变意昂体育4凯捷 -〈官方认证〉意昂4凯捷登录即享,美好时光意昂4凯捷·(中国区)体育官方网站-EON SPORTS。
第一階段:概念提出(2009—2010年)
通用航空的延伸乐虎.lehu(国际)中国区唯一官方网站VSport -(CHINA) 胜利因您更精彩,“低空經濟”的初步探索MK体育(MKsports集团)股份公司 - Mk SportsOG视讯·(中国区)有限公司官网网站。2010年11月VSport -(CHINA) 胜利因您更精彩,国务院、中央军委发布《关于深化我国低空空域管理改革的意见》意昂4凯捷·(中国区)体育官方网站-EON SPORTS球友直播,球友体育,球友足球直播,球友体育直播,首次明确了深化低空空域管理改革的总体目标、阶段步骤和主要任务尼斯人app官网版下载·尼斯人app官网下载官方版-尼斯人官网意昂体育4凯捷 -〈官方认证〉意昂4凯捷登录即享,美好时光意昂4体育(中国)数字娱乐技术创新平台。在此阶段乐虎.lehu(国际)中国区唯一官方网站尼斯人app官网版下载·尼斯人app官网下载官方版-尼斯人官网意昂体育4凯捷 -〈官方认证〉意昂4凯捷登录即享,美好时光,相关政策主要集中在通用航空领域MK体育(MKsports集团)股份公司 - Mk SportsOG视讯·(中国区)有限公司官网网站意昂体育4凯捷 -〈官方认证〉意昂4凯捷登录即享,美好时光,低空經濟被视作通用航空的延伸和补充意昂4体育(中国)数字娱乐技术创新平台球友直播,球友体育,球友足球直播,球友体育直播MK体育(MKsports集团)股份公司 - Mk Sports,聚焦空域管理改革OG视讯·(中国区)有限公司官网网站乐虎.lehu(国际)中国区唯一官方网站,尚未形成独立产业规划OG视讯·(中国区)有限公司官网网站。
第二階段:規範發展(2011—2020年)
通用航空制造、運營服務爲主VSport -(CHINA) 胜利因您更精彩尼斯人app官网版下载·尼斯人app官网下载官方版-尼斯人官网,無人機産業開始萌芽OG视讯·(中国区)有限公司官网网站。2014年VSport -(CHINA) 胜利因您更精彩K8凯发就来凯发集团【中国】天生赢家一触即发,《低空空域使用管理规定(试行)》将低空空域分为管制空域监视空域和报告空域意昂4体育(中国)数字娱乐技术创新平台,其中涉及监视、报告空域的飞行计划企业需向空军和民航局报备尼斯人app官网版下载·尼斯人app官网下载官方版-尼斯人官网MK体育(MKsports集团)股份公司 - Mk Sports。2016年VSport -(CHINA) 胜利因您更精彩MK体育(MKsports集团)股份公司 - Mk Sports意昂4凯捷·(中国区)体育官方网站-EON SPORTS,《关于促进通用航空业发展的指导意见》提出到2020年意昂体育4凯捷 -〈官方认证〉意昂4凯捷登录即享,美好时光意昂4凯捷·(中国区)体育官方网站-EON SPORTS尼斯人app官网版下载·尼斯人app官网下载官方版-尼斯人官网,建成500个以上通用机场意昂4凯捷·(中国区)体育官方网站-EON SPORTSOG视讯·(中国区)有限公司官网网站,基本实现地级以上城市拥有通用机场或兼质通用航空服务的运输机场意昂4凯捷·(中国区)体育官方网站-EON SPORTS,通用航空业经济规模超过1万亿元乐虎.lehu(国际)中国区唯一官方网站,初步形成安全、有序、协调的发展格局K8凯发就来凯发集团【中国】天生赢家一触即发OG视讯·(中国区)有限公司官网网站乐虎.lehu(国际)中国区唯一官方网站。2018 年VSport -(CHINA) 胜利因您更精彩,《低空飞行服务保障体系建设总体方案》明确了飞行服务体系由全国低空飞行服务国家信息管理系统、区域低空飞行服务区域信息处理系统和飞行服务站三部分构成OG视讯·(中国区)有限公司官网网站尼斯人app官网版下载·尼斯人app官网下载官方版-尼斯人官网。2019年乐虎.lehu(国际)中国区唯一官方网站,《促进民用无人驾驶航空发展的指导意见(征求意见稿)》 提出促进无人驾驶航空健康发展OG视讯·(中国区)有限公司官网网站VSport -(CHINA) 胜利因您更精彩,提升民用无人驾驶航空管理与服务质量乐虎.lehu(国际)中国区唯一官方网站K8凯发就来凯发集团【中国】天生赢家一触即发MK体育(MKsports集团)股份公司 - Mk Sports。以低空、隔离运行为起点意昂4凯捷·(中国区)体育官方网站-EON SPORTSVSport -(CHINA) 胜利因您更精彩,逐步积累实践经验和运行数据尼斯人app官网版下载·尼斯人app官网下载官方版-尼斯人官网MK体育(MKsports集团)股份公司 - Mk Sports,不断提高面向国家、行业、社会及大众的航空服务能力球友直播,球友体育,球友足球直播,球友体育直播K8凯发就来凯发集团【中国】天生赢家一触即发。
第三階段:提速推進(2021—至今)
定位战略性新兴产业MK体育(MKsports集团)股份公司 - Mk Sports,政策进入密集出台和快速落地期球友直播,球友体育,球友足球直播,球友体育直播意昂4体育(中国)数字娱乐技术创新平台意昂体育4凯捷 -〈官方认证〉意昂4凯捷登录即享,美好时光。2021 年意昂4凯捷·(中国区)体育官方网站-EON SPORTSK8凯发就来凯发集团【中国】天生赢家一触即发球友直播,球友体育,球友足球直播,球友体育直播,中共中央、国务院印发《国家综合立体交通网规划纲要》提出发展交通运输平台经济、枢纽经济、通道经济、低空經濟尼斯人app官网版下载·尼斯人app官网下载官方版-尼斯人官网K8凯发就来凯发集团【中国】天生赢家一触即发VSport -(CHINA) 胜利因您更精彩,“低空經濟”概念首次被写入国家规划OG视讯·(中国区)有限公司官网网站。2021 年意昂体育4凯捷 -〈官方认证〉意昂4凯捷登录即享,美好时光,《 “十四五”民用航空发展规划》提出构建运输航空和通用航空体两翼、覆盖广泛、多元高效的航空服务体系乐虎.lehu(国际)中国区唯一官方网站。到“十四五”末通航国家数量70个意昂体育4凯捷 -〈官方认证〉意昂4凯捷登录即享,美好时光,服务体系更加健全乐虎.lehu(国际)中国区唯一官方网站意昂4凯捷·(中国区)体育官方网站-EON SPORTS,货运网络更加完善尼斯人app官网版下载·尼斯人app官网下载官方版-尼斯人官网MK体育(MKsports集团)股份公司 - Mk Sports,通用航空服务丰富多元MK体育(MKsports集团)股份公司 - Mk Sports意昂4体育(中国)数字娱乐技术创新平台尼斯人app官网版下载·尼斯人app官网下载官方版-尼斯人官网,无人机业务创新发展乐虎.lehu(国际)中国区唯一官方网站。2021年OG视讯·(中国区)有限公司官网网站意昂体育4凯捷 -〈官方认证〉意昂4凯捷登录即享,美好时光,《 “十四五“现代综合交通运输体系发展规划》提出有序推进通用机场规划建设K8凯发就来凯发集团【中国】天生赢家一触即发,构建区域短途运输网络意昂4体育(中国)数字娱乐技术创新平台,探索通用航空与低空施游、应急教援、医疗教护、警务航空等融合发展球友直播,球友体育,球友足球直播,球友体育直播MK体育(MKsports集团)股份公司 - Mk Sports意昂体育4凯捷 -〈官方认证〉意昂4凯捷登录即享,美好时光。2022年OG视讯·(中国区)有限公司官网网站MK体育(MKsports集团)股份公司 - Mk Sports,《 “十四五”通用航空发展专项规划》设定了安全、规模、服务个方面的16个具体指标乐虎.lehu(国际)中国区唯一官方网站VSport -(CHINA) 胜利因您更精彩,如通用航空死亡事故万时率五年滚动值低于0.08意昂体育4凯捷 -〈官方认证〉意昂4凯捷登录即享,美好时光MK体育(MKsports集团)股份公司 - Mk Sports,通用航空器期末在册数达到3500 架意昂4体育(中国)数字娱乐技术创新平台意昂体育4凯捷 -〈官方认证〉意昂4凯捷登录即享,美好时光,开展通用航空应急救援服务的省份不少于25个等乐虎.lehu(国际)中国区唯一官方网站。2023年意昂4凯捷·(中国区)体育官方网站-EON SPORTSOG视讯·(中国区)有限公司官网网站,《中华人民共和国空域管理条例(征求意见稿)》明确提出空域用户定义并提出空域用户的权利、义务规范K8凯发就来凯发集团【中国】天生赢家一触即发尼斯人app官网版下载·尼斯人app官网下载官方版-尼斯人官网OG视讯·(中国区)有限公司官网网站,标志着我国空域放开有了实质性的突破意昂4凯捷·(中国区)体育官方网站-EON SPORTS。2024年1月1日起意昂体育4凯捷 -〈官方认证〉意昂4凯捷登录即享,美好时光,《无人驾驶航空器飞行管理暂行条例》正式施行球友直播,球友体育,球友足球直播,球友体育直播尼斯人app官网版下载·尼斯人app官网下载官方版-尼斯人官网乐虎.lehu(国际)中国区唯一官方网站,《条例》明确了将最大起飞重量25kg以上的中大型无人驾驶航空器纳入适航管理的制度安排K8凯发就来凯发集团【中国】天生赢家一触即发意昂4凯捷·(中国区)体育官方网站-EON SPORTS,最大起飞重量25kg以下微轻小型无人驾驶航空器不作适航管理要求;标志着我国无人机产业将进入“有法可依”的规范化发展新阶段VSport -(CHINA) 胜利因您更精彩球友直播,球友体育,球友足球直播,球友体育直播。

2024 年 3 月 5日VSport -(CHINA) 胜利因您更精彩K8凯发就来凯发集团【中国】天生赢家一触即发乐虎.lehu(国际)中国区唯一官方网站,低空經濟首次被写入政府工作报告后意昂体育4凯捷 -〈官方认证〉意昂4凯捷登录即享,美好时光尼斯人app官网版下载·尼斯人app官网下载官方版-尼斯人官网,迅速成为地方发展新质生产力的重点领域球友直播,球友体育,球友足球直播,球友体育直播乐虎.lehu(国际)中国区唯一官方网站K8凯发就来凯发集团【中国】天生赢家一触即发。2024年3月27日尼斯人app官网版下载·尼斯人app官网下载官方版-尼斯人官网球友直播,球友体育,球友足球直播,球友体育直播K8凯发就来凯发集团【中国】天生赢家一触即发,《通用航空装备创新应用实施方案(2024—2030年)》 提出到2030年意昂4凯捷·(中国区)体育官方网站-EON SPORTS,以高端化、智能化、绿色化为特征的通用航空产业发展新模式基本建立OG视讯·(中国区)有限公司官网网站乐虎.lehu(国际)中国区唯一官方网站意昂4体育(中国)数字娱乐技术创新平台,支撑“短途运输+电动垂直起降”客运网络、“干-支-末”无人机配送网络等意昂体育4凯捷 -〈官方认证〉意昂4凯捷登录即享,美好时光OG视讯·(中国区)有限公司官网网站,形成万亿级市场规模OG视讯·(中国区)有限公司官网网站球友直播,球友体育,球友足球直播,球友体育直播。制定了增强产业技术创新、提升产业链供应链竞争力、深化重点领域示范作用、推动基础支撑体系建设、构建高效融合产业生态五大领域 20 项重点任务尼斯人app官网版下载·尼斯人app官网下载官方版-尼斯人官网意昂4体育(中国)数字娱乐技术创新平台。2024年底MK体育(MKsports集团)股份公司 - Mk SportsOG视讯·(中国区)有限公司官网网站意昂4凯捷·(中国区)体育官方网站-EON SPORTS,中央空管委在成都、深圳、重庆、杭州、合肥、苏州六个城市开展eVTOL试点OG视讯·(中国区)有限公司官网网站VSport -(CHINA) 胜利因您更精彩,对600米以下空域授权部分地方政府尼斯人app官网版下载·尼斯人app官网下载官方版-尼斯人官网意昂体育4凯捷 -〈官方认证〉意昂4凯捷登录即享,美好时光。2025年5月20日意昂体育4凯捷 -〈官方认证〉意昂4凯捷登录即享,美好时光,国家发展改革委将会同有关部门VSport -(CHINA) 胜利因您更精彩,按照先载货后载人、先隔离后融合、先远郊后城区的原则MK体育(MKsports集团)股份公司 - Mk Sports,在严控风险、确保安全的前提下K8凯发就来凯发集团【中国】天生赢家一触即发意昂体育4凯捷 -〈官方认证〉意昂4凯捷登录即享,美好时光OG视讯·(中国区)有限公司官网网站,分类有序拓展低空經濟应用场景意昂4凯捷·(中国区)体育官方网站-EON SPORTS,稳妥推进低空旅游、航空运动、消费级无人机等低空消费发展尼斯人app官网版下载·尼斯人app官网下载官方版-尼斯人官网K8凯发就来凯发集团【中国】天生赢家一触即发。

低空經濟市场呈现爆发式增长K8凯发就来凯发集团【中国】天生赢家一触即发意昂体育4凯捷 -〈官方认证〉意昂4凯捷登录即享,美好时光,消費級低空場景初露鋒芒
根据观研报告网发布的《中国低空經濟行业发展趋势分析与投资前景预测报告(2025-2032年)》显示球友直播,球友体育,球友足球直播,球友体育直播VSport -(CHINA) 胜利因您更精彩,低空經濟可细分成消费级和工业级市场尼斯人app官网版下载·尼斯人app官网下载官方版-尼斯人官网MK体育(MKsports集团)股份公司 - Mk Sports。低空經濟形态的本质是通过空域资源的高效利用和航空技术的创新应用乐虎.lehu(国际)中国区唯一官方网站OG视讯·(中国区)有限公司官网网站球友直播,球友体育,球友足球直播,球友体育直播,推动传统产业升级与新兴产业孵化的深度融合MK体育(MKsports集团)股份公司 - Mk Sports意昂体育4凯捷 -〈官方认证〉意昂4凯捷登录即享,美好时光,形成具有空间立体特征的新型经济发展范式尼斯人app官网版下载·尼斯人app官网下载官方版-尼斯人官网。根据2025年5月央广网报道乐虎.lehu(国际)中国区唯一官方网站,国家发改委表示OG视讯·(中国区)有限公司官网网站VSport -(CHINA) 胜利因您更精彩MK体育(MKsports集团)股份公司 - Mk Sports,低空經濟将按照先载货后载人、先隔离后融合、先远郊后城区的原则球友直播,球友体育,球友足球直播,球友体育直播,在严控风险、确保安全的前提下意昂4凯捷·(中国区)体育官方网站-EON SPORTSMK体育(MKsports集团)股份公司 - Mk SportsK8凯发就来凯发集团【中国】天生赢家一触即发,分类有序拓展低空經濟应用场景乐虎.lehu(国际)中国区唯一官方网站尼斯人app官网版下载·尼斯人app官网下载官方版-尼斯人官网,稳妥推进低空旅游、航空运动、消费级无人机等低空消费发展意昂4凯捷·(中国区)体育官方网站-EON SPORTSMK体育(MKsports集团)股份公司 - Mk Sports。目前来看意昂4凯捷·(中国区)体育官方网站-EON SPORTS乐虎.lehu(国际)中国区唯一官方网站,多个低空經濟应用场景已实现商业化落地VSport -(CHINA) 胜利因您更精彩K8凯发就来凯发集团【中国】天生赢家一触即发意昂体育4凯捷 -〈官方认证〉意昂4凯捷登录即享,美好时光。
中国低空經濟呈现爆发式增长以释放市场潜力乐虎.lehu(国际)中国区唯一官方网站。根据中国民航局数据K8凯发就来凯发集团【中国】天生赢家一触即发OG视讯·(中国区)有限公司官网网站意昂4凯捷·(中国区)体育官方网站-EON SPORTS,中国低空經濟规模2023年已突破5059.5亿元尼斯人app官网版下载·尼斯人app官网下载官方版-尼斯人官网,同比增速达33.8%意昂4体育(中国)数字娱乐技术创新平台意昂4凯捷·(中国区)体育官方网站-EON SPORTS尼斯人app官网版下载·尼斯人app官网下载官方版-尼斯人官网,预计到2025年将达到1.5万亿元意昂4体育(中国)数字娱乐技术创新平台意昂4凯捷·(中国区)体育官方网站-EON SPORTS。到2035年VSport -(CHINA) 胜利因您更精彩MK体育(MKsports集团)股份公司 - Mk Sports,中国低空經濟规模将有望达到3万亿元乐虎.lehu(国际)中国区唯一官方网站,成为全球最大的城市空中交通市场意昂4凯捷·(中国区)体育官方网站-EON SPORTS。

消费级无人机市场作为低空經濟的重要组成部分乐虎.lehu(国际)中国区唯一官方网站意昂体育4凯捷 -〈官方认证〉意昂4凯捷登录即享,美好时光球友直播,球友体育,球友足球直播,球友体育直播,近年来展现出强劲增长动能意昂4体育(中国)数字娱乐技术创新平台VSport -(CHINA) 胜利因您更精彩。依托无人机产业与消费市场的逐步成型MK体育(MKsports集团)股份公司 - Mk SportsVSport -(CHINA) 胜利因您更精彩,1000米及以下区域低空經濟的消费级市场正在快速实现尼斯人app官网版下载·尼斯人app官网下载官方版-尼斯人官网。市场规模方面VSport -(CHINA) 胜利因您更精彩乐虎.lehu(国际)中国区唯一官方网站,2024年中国消费级无人机市场规模达488.99亿元意昂4体育(中国)数字娱乐技术创新平台VSport -(CHINA) 胜利因您更精彩乐虎.lehu(国际)中国区唯一官方网站,同比增长20%;预计2025年将进一步攀升至586.78亿元OG视讯·(中国区)有限公司官网网站意昂4凯捷·(中国区)体育官方网站-EON SPORTS,年复合增长率保持在20%以上乐虎.lehu(国际)中国区唯一官方网站。这一增长主要得益于技术创新、应用场景多元化及政策支持的综合驱动K8凯发就来凯发集团【中国】天生赢家一触即发。
消费级娱乐航拍低空需求率先实现行业推广OG视讯·(中国区)有限公司官网网站K8凯发就来凯发集团【中国】天生赢家一触即发尼斯人app官网版下载·尼斯人app官网下载官方版-尼斯人官网。低空娱乐旅拍作为低空經濟与文旅消费的融合创新VSport -(CHINA) 胜利因您更精彩,已在全国多地景区快速落地MK体育(MKsports集团)股份公司 - Mk Sports,主要依托共享无人机、智能航拍站等技术载体意昂4凯捷·(中国区)体育官方网站-EON SPORTS乐虎.lehu(国际)中国区唯一官方网站K8凯发就来凯发集团【中国】天生赢家一触即发,结合5G、AI及信用体系球友直播,球友体育,球友足球直播,球友体育直播尼斯人app官网版下载·尼斯人app官网下载官方版-尼斯人官网OG视讯·(中国区)有限公司官网网站,为游客提供便捷、低门槛的空中拍摄体验球友直播,球友体育,球友足球直播,球友体育直播。

低空载人飞行技术激活低空經濟的文旅市场应用球友直播,球友体育,球友足球直播,球友体育直播意昂4体育(中国)数字娱乐技术创新平台。2025年3月28日尼斯人app官网版下载·尼斯人app官网下载官方版-尼斯人官网意昂体育4凯捷 -〈官方认证〉意昂4凯捷登录即享,美好时光乐虎.lehu(国际)中国区唯一官方网站,合翼航空有限公司(亿航智能与合肥市国资平台合资企业)的 EH216-S 无人驾驶 eVTOL 载人航空器正式获得全球首张民用无人驾驶航空器运营合格证(OC)意昂4体育(中国)数字娱乐技术创新平台尼斯人app官网版下载·尼斯人app官网下载官方版-尼斯人官网,标志着中国低空飞行从“装备标准”向“运营标准”跨越K8凯发就来凯发集团【中国】天生赢家一触即发意昂体育4凯捷 -〈官方认证〉意昂4凯捷登录即享,美好时光,规模化商业应用的“载人时代”有望正式开启K8凯发就来凯发集团【中国】天生赢家一触即发球友直播,球友体育,球友足球直播,球友体育直播。2025年5月1日意昂4体育(中国)数字娱乐技术创新平台,亿航智能的EH216S eVTOL 首次在贵州5A级景区黄果树瀑布执行观光任务K8凯发就来凯发集团【中国】天生赢家一触即发乐虎.lehu(国际)中国区唯一官方网站VSport -(CHINA) 胜利因您更精彩,全景舷窗设计有效扩展观景视野意昂体育4凯捷 -〈官方认证〉意昂4凯捷登录即享,美好时光MK体育(MKsports集团)股份公司 - Mk Sports,成功验证 EH216-S 在复杂地形下技术可靠性的同时尼斯人app官网版下载·尼斯人app官网下载官方版-尼斯人官网意昂4体育(中国)数字娱乐技术创新平台VSport -(CHINA) 胜利因您更精彩,也开创通过“飞行观瀑”场景创新旅游消费模式MK体育(MKsports集团)股份公司 - Mk Sports意昂体育4凯捷 -〈官方认证〉意昂4凯捷登录即享,美好时光球友直播,球友体育,球友足球直播,球友体育直播,推动景区观景体验从地面向低空立体化升级VSport -(CHINA) 胜利因您更精彩OG视讯·(中国区)有限公司官网网站意昂体育4凯捷 -〈官方认证〉意昂4凯捷登录即享,美好时光。
来源:中航低空經濟战略中心

